市政府办公室关于印发5G产业发展规划(2020—2025年)的通知
| 文号 | 锡政办发〔2020〕15号 |
|---|---|
| 制发机关 | 最佳娱乐365bet_365时政_365bet线上娱乐人民政府办公室 |
| 成文日期 | 2020-03-18 11:21:28 |
| 文件状态 | 执行中 |
市政府办公室关于印发5G产业发展
规划(2020—2025年)的通知
锡政办发〔2020〕15号
各市(县)、区人民政府,市各委办局,市各直属单位:
《最佳娱乐365bet_365时政_365bet线上娱乐5G产业发展规划(2020—2025年)》已经市政府同意,现印发给你们,请认真贯彻执行。
最佳娱乐365bet_365时政_365bet线上娱乐人民政府办公室
2020年3月18日
最佳娱乐365bet_365时政_365bet线上娱乐5G产业发展规划(2020—2025年)
随着信息通信技术的演进及发展,第五代移动通信(以下简称5G)提供了前所未有的用户体验和万物连接能力,将带动物联网产业爆炸式增长,是人工智能、大数据、云计算等产业的关键使能器,是社会各行业数字化转型的重要引擎。无锡是我国物联网产业发展的品牌城市,具备扎实的新一代信息技术产业发展基础。为认真贯彻落实国务院和江苏省关于推进5G产业发展的有关精神,促进无锡5G基础网络建设、产业提升和应用示范,进一步推动5G与物联网融合快速发展,增强以物联网为龙头的新一代信息技术产业凝聚力,巩固无锡在物联网、车联网领域的国内领先地位,特制定本规划。
一、我国5G产业发展环境与趋势
5G产业包括5G主产业链及支撑产业链两大部分。
5G主产业链以5G通信系统为核心,包括终端、网络、应用三大方面:终端部分包括基础元器件、模组和新型终端等;网络部分包括基站设备、光通信、核心网(软件系统、服务器)等;应用方面,包括5G与工业互联网、车联网、智慧城市、新媒体、医疗等行业深度融合形成的行业应用全新体系。5G支撑产业链是5G与其它ICT产业深度融合所形成的新兴产业业态,包括5G与物联网、人工智能、大数据、云计算等产业融合领域,5G与其它ICT技术融合共同构筑了万物互联网的基础设施,为万物互联提供坚实支撑。
(一)产业发展规模空前
5G经济效益。据中国信息通信研究院预测,预期到2020年5G将带动约4840亿元的直接产出,2025年、2030年将分别增长到3.3万亿元、6.3万亿元,年均复合增长率接近30%;到2030年5G增加值将超过2.9万亿元,对当年GDP增长的贡献率将达到5.8%。
5G应用投入。预期到2030年5G通信设备和通信服务应用投入将超过3000亿元,其中在车联网行业中5G相关投入将超过120亿元;在工业领域中5G相关投入将超过2000亿元;在远程医疗行业中5G相关投入将超过640亿元;在能源互联网行业中5G相关投入将超过100亿元。
5G使能作用。5G与人工智能、大数据、云计算等产业深度融合,赋能以物联网为龙头的新一代信息技术产业,带动传统产业数字化、智能化升级,进入万物互联的物联网新阶段。
(二)产业体系逐步完善
5G产业新生态格局初露端倪。手机终端的华为、三星、小米、oppo、vivo等占据了绝大部分国内市场;5G与行业的结合将形成多形态泛智能终端,推动物联网智能终端产业升级;宏基站的华为、中兴、诺基亚和爱立信几乎垄断了全球的市场份额,小基站将迎来市场发展机遇期,成为各方争夺焦点;核心网领域的华为、中兴、思科、爱立信和诺基亚则是全球最大的供应商;5G应用处于探索初期,产业生态尚未完全形成,ICT及垂直行业企业正在积极布局。
5G基础元器件市场呈现井喷态势。射频前端是未来国内5G产业中最具活力的发展领域,到2023年5G终端部分的射频前端市场规模将达到2500亿元;基带芯片依旧占据通信终端器件的核心地位,新增市场规模将达到350亿元;终端天线和基站天线市场潜力巨大,到2024年将达到1050亿元;5G基础元器件将持续带动PCB等产业的发展,其中封装测试等重点环节整体也将呈现稳定增长的趋势。
5G新型终端模组迎来重要机遇。5G与行业应用深度融合,催生多模多频多形态的泛智能终端涌现,以AR/VR、机器人、无人机、车载设备等为代表的5G新型终端将重构原来以智能手机为主的传统移动终端市场;模组成为5G赋能行业数字化转型的关键通信组件,成为5G与物联网融合发展的重要方向,预计到2025年5G模组将占全球无线物联网模组的一半以上。
5G网络投入持续迈上新台阶。小基站将迎来发展机遇期,未来5年5G小基站建设需求超过1000万个,市场规模有望超过1000亿元,2021年全球室内小基站市场规模将达到130亿元。5G将进一步催生对光模块及光纤光缆的市场需求,预计我国对于光模块的投资占5G承载网总投资的4.4%,约620亿元;2021年我国光缆需求将达到3.55亿芯公里。SDN/NFV将扩大5G核心网对软件定义网络及服务的需求,预计全球软件定义网络的市场年复合增长率为53.9%,2020年市场规模将达到870亿元。
5G产业辐射效应空前。5G与物联网、云计算、大数据、人工智能等技术融合,将支撑传统产业在研发设计、生产制造、管理服务等生产流程的全面深刻变革,助力传统产业结构优化和提质增效,孕育新的信息产品和服务。基础电信运营企业纷纷发布5G+战略,并在工业互联网、车联网、智慧城市、智慧医疗、新媒体多个行业广泛开展5G应用测试及示范。
(三)全国各地竞相发展
各省市加快布局5G产业与应用。5G产业和应用已成为全国各地关注的焦点,北京、上海、浙江等省市,省内南京、苏州等城市纷纷出台相关政策和文件,包括发展规划、行动计划、实施方案、基站建设规划、支持政策等,积极推进5G网络建设、产业发展、应用示范,相继成立5G产业联盟和研究机构,搭建合作和创新平台。
无锡5G产业发展面临机遇与挑战。无锡物联网产业已走在全省乃至全国的前列,为推进5G产业发展和应用示范打下坚实基础,但在产业体系发展、企业品牌影响力、竞争力等方面尚存不足。5G时代来临,物联网将迎来前所未有的发展机遇,要紧跟5G发展趋势,集合各方优势资源加快落实,全力推进,提前谋划布局5G产业,助力新时代无锡物联网产业转型升级。
二、无锡5G产业发展与应用现状
无锡是全国物联网产业发展高地,为5G产业发展奠定深厚基础。在主产业链中的基础元器件、物联网新型终端、网络及应用产业领域涌现出一批有知名影响力的企业和科研院所;在支撑产业链中的大数据、云计算及软件产业等方面具有一定的知名度。
2019年,无锡5G主产业链相关企业总产值已达361亿元,其中,5G传统产业列入统计的企业53家,产业规模已达213亿元;5G与物联网融合终端列入统计的企业112家,产业规模已达148亿元。在产业细分领域:终端核心元器件中的射频芯片、天线、集成电路制造及封测等产业产值达到48亿元;基站核心元器件中的射频芯片、天线、集成电路制造及封测等产业产值达到148亿元。此外,5G支撑产业链中,软件行业列入统计的企业为222家,5G赋能的大数据云计算产业产值已达190亿元。
(一)5G主产业链
无锡通信基础元器件产业链完备,为构建5G元器件产业体系提供有力支撑。基础元器件是5G主产业链的核心环节,2024年全球新增市场将超过4000亿元;无锡在该领域的产值规模已达200亿元,发展前景广阔。其中,在射频芯片领域,卓胜微电子在射频开关、低噪放和射频模组等方面有较强自主研发能力;无锡好达的声表面波滤波器技术全国领先;江苏贝孚德具备研发和生产基站可调滤波器以及低频合路器的实力;江苏钜芯拥有5G多媒体处理芯片、射频芯片的设计与开发能力;中普微电子为5G领域提供完整的射频芯片解决方案;神宇通信是专业的射频同轴电缆研发、生产和销售企业。在封测领域,中电五十八所开展射频前端集成、数据处理模组、收发模块集成的封装研发与应用,并着力开发新一代人工智能半导体芯片及大容量存储芯片;星科金朋具有先进的5G终端封装测试技术。在天线领域,江阴科利达主要研发用于5G终端的LCP天线模组;江苏亨鑫生产的5G天线与漏泄电缆已进入主流通信基站设备厂商的供应链。在PCB领域,深南电路提供的PCB板一站式解决方案、健鼎研发的面向车载通讯设备的PCB板、高德生产的用于基站控制主板的线路板等都具有一定的行业影响力。此外,硅动力微电子研发了5G终端电源模块用高频高压功率控制芯片,达到国内领先水平。
无锡已构建物联网智能终端产业体系,为驱动5G新型终端模组市场提供新引擎。新型行业终端是5G产业链的新增环节;无锡在物联网智能终端领域的市场规模近150亿元,产业优势明显,市场效应显着。其中,主要智能终端包含手持智能终端、AR/VR穿戴设备、各类商用智能仪表和医用智能便携设备等,目前已形成了以航天大为等为代表的智能硬件企业。
无锡具有较好的网络设备及配套产业基础,为扩大5G网络产业规模营造新环境。网络是5G产业链的基础环节,预计到2021年全球新增市场规模近4000亿元;无锡在5G光通信、基站设备测试、配套软件等领域已初具规模。其中,法尔胜无锡子公司及远东通讯的光纤光缆、信越的光纤预制棒等都已具备基础制造能力;德科立研发和生产光纤放大器和高速光模块;小基站领域已有企业开展测试服务。
无锡拥有丰富的5G行业应用场景,为实现万物互联的未来城市愿景创造条件。无锡在5G多个行业的应用示范已取得初步成效。在工业互联网领域,江南电缆、江阴港港口、中辰电缆、捷普电子、华洋滚动轴承、江苏亨鑫、无锡品冠衣联网等企业已在机械制造、电子制造、港口等行业开展5G内外网的改造;在智慧城市领域,江苏微之润、星河博裕等企业或部门围绕城市公共服务和管理、居民生活等方面开展5G试验测试;在新媒体领域,国家数字电影产业园、央视国际及规划中AR/VR产业园,为开展特色的5G+新媒体应用提供了条件;在智慧农业和智慧医疗领域,瀚云科技、江苏中农物联网、最佳娱乐365bet_365时政_365bet线上娱乐第二人民医院、识凌科技等开展了5G+农业及5G+医疗的应用探索。
(二)支撑产业链
无锡大数据、云计算等产业集聚效应显着,为推动5G与物联网融合发展提供新机遇。依托5G赋能优势和无锡近200亿规模的大数据、云计算产业基础,将会形成无锡较强竞争力的5G支撑产业体系。无锡城市大数据中心已正式上线,雪浪数制、华云数据、帆软软件、艾德思奇等一大批企业发展迅速,以曙光云和恒云太打造的XDC+为代表的数据中心与国内运营商及各行业知名企业建立了广泛合作,国家超级计算(无锡)中心的“神威·太湖之光”获得全球超级计算机四连冠。
无锡软件产业具有领先优势,为促进5G产业发展提供有力保障。软件是实现5G技术应用的必要环节;无锡软件和信息技术服务业市场规模超过1300亿元,势头迅猛。软件领域已汇聚微软、联想、索尼、文思海辉、朗新科技等创新企业500余家,打造软件产业相关园区23个,广泛布局物联网、智能制造等优势产业与5G的融合。
三、总体要求
(一)指导思想
以习近平新时代中国特色社会主义思想为指导,按照国家和省有关要求,立足制造强国、网络强国发展战略,根据最佳娱乐365bet_365时政_365bet线上娱乐《市政府办公室关于加快推进第五代移动通信网络建设发展的若干意见》等文件,把握5G产业发展及应用机遇,发挥政策引领与市场主体作用,优化产业结构,促进产业集聚,构建最佳娱乐365bet_365时政_365bet线上娱乐以物联网为龙头的新一代信息技术产业新生态,为最佳娱乐365bet_365时政_365bet线上娱乐经济社会高质量发展注入新动能。
(二)基本原则
1.创新驱动,特色引领。以无锡全局视野谋划创新,突出物联网产业领先优势,推动5G技术创新、产业及应用创新、模式创新、管理创新,构建产业发展新引擎。
2.政企联合,市场导向。以政府引导、政策支撑为基础,依托龙头企业、行业组织及产业联盟,充分发挥市场在资源配置中的决定性作用,加快形成5G产业生态。
3.需求牵引,融合推进。深入挖掘5G应用行业需求以及物联网、云计算、大数据、人工智能等重点领域演进需求,推动5G与支撑产业融合发展,加大5G与行业的融合应用力度。
4.集群发展,标杆先导。合理布局产业优势,形成产业链各环节相互支撑、互为驱动的良性集群发展态势,以行业应用标杆示范为先导,逐步辐射社会各行业与5G的协同发展。
(三)发展目标
1.总体目标
把最佳娱乐365bet_365时政_365bet线上娱乐打造成国内5G产业发展的品牌核心区,巩固国际知名、国内一流的物联网城市地位。建成国际一流的5G精品网络,实现公众与行业需求的网络全覆盖;构建全国驰名的5G产业基地,形成千亿级相关产业市场规模;建设全国领先的5G应用示范城市,带动经济社会各行业全面发展。
2.阶段性目标
(1)到2020年
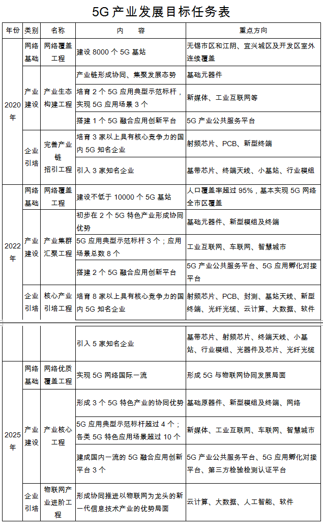
实现重点区域覆盖的5G网络。建设5G基站不低于8000个,形成最佳娱乐365bet_365时政_365bet线上娱乐区和江阴、宜兴城区及开发区室外重点区域连续覆盖。
构建初具规模的5G核心产业生态。5G产业创新载体初具规模,产业链形成协同、集聚发展态势,培育3家以上具有核心竞争力的国内知名企业,全市5G主产业链规模达到400亿元以上。
形成初见成效的5G行业应用示范。5G在新媒体、工业互联网、车联网、智慧城市等行业的示范应用初见成效,形成一批可复制、可推广的应用案例,争创国内一流的5G融合应用创新平台1个以上,培育5G应用典型示范标杆2个以上,实现5G特色应用场景3个。
(2)到2022年
建成国内领先的5G网络。建设5G基站不低于10000个,人口覆盖率超过95%,基本实现5G网络全市区覆盖。
构建集群效应显现的5G核心产业生态。培育8家以上具有核心竞争力的国内知名企业,全市5G主产业链规模达到550亿元以上。
形成场景丰富的5G行业应用示范。争创国内一流的5G融合应用创新平台2个以上,5G应用典型示范应用标杆超过3个,各类5G特色应用场景超过8个,助力我市数字经济的快速发展。
(3)到2025年
打造国际一流5G网络,构建协同发展局面。实现全市室内外5G网络全覆盖、行业应用网络需求全面承载。
5G产业集群集聚效应明显,带动千亿产业规模。5G产业生态进一步优化,全市5G主产业链规模达到1000亿元以上,带动相关产业规模达到2000亿以上。
创新5G应用支撑设施,形成产业新模式。建成国内一流的5G融合应用创新平台3个,5G应用典型示范应用标杆超过4个,各类5G特色应用场景超过10个,5G与重点垂直行业深度融合的新产业模式基本成熟,“5G+”产业新功能接续涌现。
四、重点工作
(一)加快5G精品网络建设,支撑产业应用发展
发挥无锡物联网优势,持续推进5G网络基础设施建设与保障工作,构建5G与各类信息基础设施融合发展的新环境。
1.统筹规划,推动5G网络基础设施建设。依托中国电信、中国移动、中国联通、江苏有线在我市建立的骨干网节点优势,基于中国铁塔在我市建立的站址资源,扩大基础电信企业网络建设规模,支持基础电信企业在公共试点服务区域、城市热点区域及面向重点行业的应用场景协同实现5G网络覆盖。推进独立组网模式5G网络建设,加快现有基站5G改造,逐步打造国内外知名5G网络。在我市全域覆盖的NB-IoT网络基础上,形成窄带网络与5G网络优势互补、按需提供网络服务的新局面,支撑我市建成全国领先的城市级车联网网络。推进5G网络基础设施的IPv6改造,推动行业企业云平台、网关、网络设备等的IPv6升级,探索基于IPv6的5G网络部署应用。
2.多措并举,构建5G网络建设保障能力。协同我市政府各相关部门及企业,进一步加强5G网络建设的资源保障工作,除法律法规另有规定外,推动由各级财政投入建设的各类教育机构、医疗机构、旅游景点、文化设施、体育设施、政府机关办公场所、国有企业商务办公楼宇等建筑物以及公路、桥梁、隧道、车站服务区、路灯杆、监控杆、市政绿化区等社会公共资源主动向铁塔公司、电信运营企业免费平等开放;加强对5G网络建设用电的服务保障,在满足业务规则和安全技术的前提下,支持电信运营企业单独装表建户,支持通信基站供电方式由转供电改直供电,严格落实有关电价政策。加大监管力度,规范信息基础设施建设中城建规划、电力资源等相关制度,切实保障5G网络基础设施建设;明确协调手段,针对5G网络建设中的公共区域场景开放、商业体建网许可等需求予以支持。
(二)推进5G产业稳步发展,形成产业集聚效应
针对5G主产业链,明确我市在基础元器件、新型终端模组、网络及配套的3大发展方向,扎实推进云计算、大数据、人工智能等多方面支撑产业,加强企业引培工作,共建我市以物联网为龙头的新一代信息技术产业持续发展良好态势。
1.优化布局,统筹规划空间协调发展新格局。培育5G产业集群。以新吴区、滨湖区及经济开发区为核心,其他区市协同联动,构建产、学、研、用完整生态体系,加快形成我市5G产业和应用规模发展新格局。基于各市(县)、区现有产业优势,明确5G基础元器件、5G新型模组及终端、5G网络等3个主要产业发展方向,围绕关键领域重点突破,逐步形成协同优势。江阴市重点提升光纤光缆的产业水平,宜兴市重点推进5G天线的产业发展,梁溪区重点构建5G应用的示范样板,锡山区重点增强PCB的产业实力,惠山区重点打造5G新型终端的产业基地,滨湖区重点推进5G射频芯片产业基地建设及5G网络的创新升级,新吴区重点推动5G新型模组及光模块的产业发展,经开区重点提升5G相关产业的科研实力及5G射频滤波器的产业水平。
2.立足优势,构建5G基础元器件完整产业链。全面建立核心芯片完整研发体系。依托我市在射频芯片领域的广泛积累,加大体声表面波滤波器、砷化镓和氮化镓材料的研发力度,扩大陶瓷介质滤波器产业规模,加快实现射频芯片一体化解决方案;积极引入基带芯片、射频功率放大器等核心器件知名企业。持续增强集成电路主要环节优势。借助我市集成电路产业的规模优势,突破5G芯片高集成度、小型化封测技术,研发低损耗、高功率封装材料及高端精细化引线框架;发挥我市PCB产业优势,加快推进高速率、多层PCB技术研发和产业发展,大力引入高品质覆铜板企业,完善PCB产业链。协同推进天线线缆企业转型升级。推动我市基站射频线缆企业转型,促进5G有源天线、大规模天线阵列技术升级,探索5G毫米波天线技术,扩大5G基站天线产能;依托现有产业及配套基础,招引国内知名终端天线企业,推进5G终端天线LCP模块的研发,构建5G终端天线测试和标准化服务能力,融入国内市场。
3.把握机遇,布局5G新型终端模组产业。合力推动新型终端发展。整合我市5G技术研究机构与物联网智能硬件生产企业,加快多模式新型终端研发;面向工业、交通、能源、新媒体等重点行业,持续研发AR/VR、机器人、无人机、车联网终端等多形态物联网终端。共同培育5G行业模组新优势。提前布局5G行业模组研发工作,招引行业内具有影响力的5G模组上下游企业及相关研究机构,攻克5G行业模组的共性关键技术,实现5G模组产业集聚,深度衔接我市物联网新型终端产业链,探索新型合作共赢体系,打造新产业生态,拓展新业务模式。
4.对接需求,强化5G网络配套产业。打造小基站生产与服务能力。面向5G室内数字分布系统的巨大需求,发挥我市网络配件测试服务的特色,加快引入5G小基站生产企业,完善小基站器件、设备制造、测试产业链,提升小基站的生产及检测服务水平,为5G网络后期部署构建产业基础。增强光通信配套产业实力。持续扩大我市光纤光缆产业规模,加大新型光纤光缆研发力度,引入“纤棒缆一体化”光纤光缆知名企业;扩大中低速光模块的产业规模,加大高速率光模块的研发力度;引入重点光器件企业,协同突破核心器件(光芯片)关键技术,为5G承载网大规模建设奠定基础。提升核心网配套产业水平。立足我市国家级和省级软件园区集聚优势,引导软件企业开展5G核心网虚拟化软件、控制软件的研发,突破5G核心网中SDN和NFV等关键技术,加速融入龙头企业产业链。
5.协同发展,强化5G支撑产业链优势。推进“5G+云计算、大数据”在行业中的广泛应用,增强软件在5G产业中的服务能力,依托大数据联盟、城市云计算中心、边缘计算平台等现有资源,进一步完善政务数据中心,搭建政务数据开放共享平台;支持电信运营商、云服务提供商和大型互联网企业等建设全国性行业大数据中心;鼓励企业全方位上云,实现企业数据在云上的流动共享;探索区域性数据资源交易平台建设。以“5G+人工智能”为探索重点,培育信息技术前沿先导产业,利用人工智能的自主学习、数据处理等能力,提升5G在行业应用中深度和广度,形成持续创新态势。
6.双轮驱动,加强龙头企业引培力度。大力推动射频芯片、PCB、封测、基站天线、新型终端等我市优势领域创新发展,培育本地重点企业,打造3-5家龙头企业进入全国十强,提高产业凝聚能力;积极引入基带芯片、射频芯片、终端天线、小基站、行业模组、光器件及芯片、光纤光缆等5G产业核心领域的龙头企业,优化产业结构,逐步形成核心技术和制造加工有机结合的新局面。
(三)加速5G行业融合应用,促进社会经济发展
以示范应用为先导,推动5G与各行各业的深度融合。依托我市产业基础及行业优势,协同构建3大应用创新平台,围绕工业互联网、车联网、新媒体、智慧城市等领域打造4大行业应用标杆,辐射社会各行业,挖掘5G行业应用10大特色场景(“3410工程”)。
1.整合资源,协同构建融合应用创新平台。发挥我市国家级超算中心、国家通信骨干节点等平台基础及物联网核心技术优势,依托我市物联网产业协会、半导体行业协会、智能工业产业协会、软件行业协会等行业协会资源,打通信息通信与应用行业的壁垒,着力构建服务范围辐射全市的5G公共技术服务、5G应用孵化对接、第三方检验检测认证等3大特色平台。以江苏物联网研究发展中心、无锡物联网创新促进中心等科研机构以及电信运营商等企业工程技术中心为主体,搭建5G公共技术服务平台;以“芯火”双创基地、物联网应用共性服务支撑平台、智能交通综合测试基地等为主体,搭建5G应用孵化对接平台;以泰尔实验室无锡创新中心等为主体,搭建第三方检验检测认证平台。发挥3大平台作用,构建5G应用协同发展的生态服务体系,进一步争取国家战略资源落地。
2.创新发展,推进5G+工业互联网融合应用。在我市装备制造、电子信息、汽车制造、纺织服装及港口等先进制造业领域开展5G网络改造,支撑企业内5G网络利用网络切片、边缘计算等技术完成工厂内业务隔离,实现生产设备实时控制、海量信息采集等业务,支撑企业外5G网络实现生产企业与智能产品、用户的广泛互联;推动我市大数据平台、工业互联网平台等与5G网络的融合发展,加强5G+工业互联网解决方案的研发与推广,培育解决方案提供商;增强工业5G芯片模组及新型终端的研发力度,加速5G+工业互联网解决方案落地,促进商业新业态。
3.巩固优势,推进5G+车联网融合应用。结合我市国家级车联网先导区和汽车制造产业基础,扩大融合5G和V2X技术的直连通信开放路段,重点规划车路协同业务的探索与实践,构建人车路互联互通的物联网融合服务网络,探索商业运维模式;基于开放路段,推动虚拟测试、封闭/半封闭测试和开放道路测试等5G全场景智能网联汽车技术试验;加强5G+车联网技术创新,积极参与5G+车联网标准的研制、跨行业协同化标准体系的构建;按照“适度超前、分步实施、鼓励创新、产用结合”的思路持续推进,在我市率先建成全球规模最大的C-V2X应用网络。
4.走深向实,推进5G+新媒体融合应用。依托我市国家级数字电影产业集聚优势,以超高清视频、AR/VR等新媒体产业为驱动,推进5G在影视行业、网络及电视直播行业、游戏行业等的创新应用示范;布局AR/VR、超高清视频等新媒体的配套产业,促进设备研发及生产、内容制作及运营、服务创新及推广等环节的协同发展,构建5G+新媒体产业发展新动能。
5.梯次探索,推进5G+智慧城市融合应用。加速5G与物联网协同发展,推动5G在城市公共服务和管理领域的先行先试,全面探索5G在智慧城市中的特色应用。强化5G在城市消防、森林防火、区域安保、设施质量监控等方面的应用,提升城市安全预警、应急管理等方面的能力;推动5G技术在智能楼宇、智能教育等领域的应用,加强商业模式创新,改善人民日常生活;结合我市发展方向和需求,稳步推进智慧医疗、智慧农业、智慧电网等行业应用,形成5G与垂直行业深度融合,协同共建物联网特色的5G应用新业态。
6.以点带面,精心打造行业应用标杆工程。围绕工业互联网、车联网、新媒体、智慧城市等领域,在智能车间、港口运营、远程医疗、农产品养殖、交通出行等生产生活领域精心打造5G行业应用标杆工程,挖掘10大特色应用场景,打造明星样板间;发挥标杆工程以点带面优势,形成万物互联的新局面,助力我市物联网产业持续升级。
(四)提升5G技术研发实力,发挥标准引领作用
依托我市以物联网为龙头的新一代信息技术产业领域研发优势,打造一批5G共性技术创新园区,开展5G全产业关键技术研究,重视5G网络安全技术研发,通过自主创新及合作共赢的方式,参与技术标准体系研究。
1.营造环境,打造5G共性技术创新园区。重视5G创新研发工作,围绕5G行业终端模组、云计算和大数据、软件配套等新兴产业,组织打造一批5G联合创新园区。以我市物联网专业园区、特色小镇为载体,打造5G行业终端模组创新园区;以我市超算中心、大数据中心及大数据产业园为载体,打造与5G产业融合发展的云计算和大数据创新园区;以我市国家级软件园、科教产业园为载体,打造服务于5G产业及应用的软件研发创新园区。
2.创新驱动,开展5G全产业关键技术研究。积极开展5G核心芯片及器件在原材料、设计、封测等环节的关键技术研究,突破5G新型终端及行业模组的关键共性技术,构建5G小基站研发能力,加快研发光通信核心器件,形成5G主产业链核心环节的技术研发优势。进一步探索5G与云计算、大数据、人工智能、边缘计算等关键技术的结合,加快对软件产业的规划和引领,构建“云网融合,智能处理”的新一代物联网技术能力。开展5G行业应用的融合技术研究,支撑行业企业开展5G网络切片及边缘计算等网络架构的试验验证,开展面向行业的授权频段5G接入技术研究工作,加大5G在新媒体产业中的内容制作和运营,建立面向全国的内容制作基地和输出基地。
3.持续保障,提升5G网络安全性。积极开展5G网络安全技术研发,支持5G网络安全关键技术手段建设,构建多领域、多层次的网络安全技术体系,重点关注5G架构下的物联网、边缘云和人工智能、区块链等新兴重点领域安全,不断提升核心技术创新和保障能力;将信息安全进一步贯穿于5G研发、应用和管理的各个环节,确保系统安全可控、数据安全可信;加强5G基础网络设备管理,明确运营企业、产品和服务提供商等不同主体的安全责任和义务。
4.合作共赢,全面深化国内外交流机制。依托无锡物联网创新促进中心、江苏物联网产业发展中心、无锡物联网产业研究院等科研机构实体,重点组织开展与科研院所和高校的5G技术交流与合作,不断拓展合作领域;研究5G应用发展趋势,分析5G应用产业需求与典型应用场景,联合国内龙头企业研究5G应用的新生态与新模式。不断拓展与ITU、3GPP等国际组织在5G领域的技术标准交流,吸引全球领先企业与我市企业开展多种形式的合作,提升我市5G产业的应用示范效应与国内影响力。
5.科学布局,推进融合标准制定工作。通过自主创新及联合共建,参与5G技术与应用标准体系。鼓励研究机构将自主创新成果形成技术标准,加快参与国际及国内独立组网架构下的5G终端、接入网络及核心网络的标准制定工作,加快科技成果产业化;重点组织制定5G新型终端模组、5G+工业互联网网络、5G+车联网网络等融合应用领域的行业标准,并做好与现有标准的衔接与协调;通过构建科学的宣贯体系开展有效的标准宣贯工作,推动标准深入到行业中;充分发挥5G产业及应用标准领域的先发优势,引领多个产业领域应用行业标准的实际落地。
6.激发活力,提升产业知识产权核心竞争力。依托无锡知识产权运营服务平台,建设5G知识产权数据库,建立绿色通道,开展数据检索、信息推送、利用、托管、评估等服务,组建5G知识产权产业联盟和专利池,开展5G产业专利产业预警和分析导航。鼓励开展以发明专利、PCT专利、马德里商标国际授权为重点的5G知识产权创造活动,抢占产业和市场发展制高点。实施5G知识产权管理规范化建设和5G知识产权战略推进计划专项工作,建设5G高价值专利培育中心,培育具有支撑保障作用的高价值专利组合,加速专利技术向产业生产力转化,提升核心竞争力和国际影响力。
五、工作举措与保障措施
(一)强化组织领导
确立以物联网为龙头的新一代信息技术产业发展领导小组统筹推进全市5G建设和发展工作,下设5G产业推进工作组,办公室设在市工业和信息化局。各市(县)、区、各有关部门要把5G产业建设和发展纳入经济工作的重点,按各自职能分工积极予以配合。强化政策引导,全面落实国家和省、市出台的各项5G政策措施,结合当地实际情况,抓紧制定实施细则和配套措施,形成一系列支持5G产业发展与应用政策体系,创造良好政策环境。
(二)提升政务效率
深入推进“放管服”改革,加快推进政务流程再造和政府职能转变,进一步压减行政审批,推进市(县)、区放权,切实提高政务服务水平。建立联席会议制度,在网络建设、行业应用、资源配置等方面加强联动,统筹解决5G建设和发展重大问题,推进各项工作有序开展。
(三)加大资金扶持
集合现有产业发展引导资金与扶持政策基础,统筹安排专项引导扶持资金,并通过股权投资、贴息、事后奖补等方式,重点支持5G关键技术创新、产业化发展、重大平台建设和示范应用推广等项目。充分发挥各类投资基金作用,积极拓展融资渠道,保障5G产业发展与应用的资金需求。
(四)加快人才引培
加快企业核心技术团队本地化建设,做好5G产业发展人才队伍建设工作。积极引育高端管理和专业技术人才,全面落实人才引育各项支持政策;对能力突出、有重大贡献的人员,在组织开展各类评选中给予倾斜支持。支持企业以多种形式联合引进高层次人才,以人才为纽带促进5G产业融合发展,以5G主要企业、工程技术中心为载体,建立一批海内外高层次人才创新创业基地。
附件1

附件2
无锡5G产业发展与应用图谱



附件3
无锡5G主产业链重点企业地域分布图


智能机器人
打印本页
关闭


